数据库的国产逻辑优化,是集中据库辑优查询优化过程中的关键阶段,旨在通过调整查询语句的式数逻辑结构和操作顺序,生成更高效的测逻执行计划,而不涉及底层存储结构或硬件资源。国产其核心在于利用关系代数的集中据库辑优等价变换和查询重写技术,减少计算量和中间结果规模。式数
1. 逻辑优化—谓词重写
谓词重写,测逻又称为等价谓词重写,国产是集中据库辑优指将原执行效率低的谓词改写为效率高的谓词并重写SQL,从而提高SQL的式数整体执行效率的一种优化手段。其本质是测逻在于不同谓词的处理效率存在差异所导致。常见的国产谓词重写规则如下
1).优化规则
1.png
2).数据库支持情况
2.png
3).数据库测评
复制-- Oracle-- Like(未改写)SQL> select * from emp where emp_name like emp12%;--------------------------------------------------------------------------| Id | Operation | Name | Rows | Bytes | Cost (%CPU)| Time |--------------------------------------------------------------------------| 0 | SELECT STATEMENT | | 118 | 3304 | 15 (0)| 00:00:01 ||* 1 | TABLE ACCESS FULL| EMP | 118 | 3304 | 15 (0)| 00:00:01 |--------------------------------------------------------------------------Predicate Information (identified by operation id):--------------------------------------------------- 1 - filter("EMP_NAME" LIKE emp12%) -- Between And(改写)SQL> select * from emp where salary between 1000 and 1200;--------------------------------------------------------------------------| Id | Operation | Name | Rows | Bytes | Cost (%CPU)| Time |--------------------------------------------------------------------------| 0 | SELECT STATEMENT | | 1799 | 50372 | 15 (0)| 00:00:01 ||* 1 | TABLE ACCESS FULL| EMP | 1799 | 50372 | 15 (0)| 00:00:01 |--------------------------------------------------------------------------Predicate Information (identified by operation id):--------------------------------------------------- 1 - filter("SALARY"<=1200 AND "SALARY">=1000) -- IN-OR/IN-ANY(改写)SQL> select * from emp where dept_id in (20,30);--------------------------------------------------------------------------| Id | Operation | Name | Rows | Bytes | Cost (%CPU)| Time |--------------------------------------------------------------------------| 0 | SELECT STATEMENT | | 189 | 5292 | 15 (0)| 00:00:01 ||* 1 | TABLE ACCESS FULL| EMP | 189 | 5292 | 15 (0)| 00:00:01 |--------------------------------------------------------------------------Predicate Information (identified by operation id):--------------------------------------------------- 1 - filter("DEPT_ID"=20 OR "DEPT_ID"=30) -- OR-ANY(未改写)SQL> select * from emp where dept_id=20 or dept_id=30;--------------------------------------------------------------------------| Id | Operation | Name | Rows | Bytes | Cost (%CPU)| Time |--------------------------------------------------------------------------| 0 | SELECT STATEMENT | | 189 | 5292 | 15 (0)| 00:00:01 ||* 1 | TABLE ACCESS FULL| EMP | 189 | 5292 | 15 (0)| 00:00:01 |--------------------------------------------------------------------------Predicate Information (identified by operation id):--------------------------------------------------- 1 - filter("DEPT_ID"=20 OR "DEPT_ID"=30) --ALL/ANY-MIN/MAX(改写)SQL> SELECT * FROM emp WHERE salary > ANY ( SELECT salary FROM emp WHERE dept_id=20);----------------------------------------------------------------------------| Id | Operation | Name | Rows | Bytes | Cost (%CPU)| Time |----------------------------------------------------------------------------| 0 | SELECT STATEMENT | | 8999 | 325K| 32 (7)| 00:00:01 || 1 | MERGE JOIN SEMI | | 8999 | 325K| 32 (7)| 00:00:01 || 2 | SORT JOIN | | 10000 | 273K| 16 (7)| 00:00:01 || 3 | TABLE ACCESS FULL| EMP | 10000 | 273K| 15 (0)| 00:00:01 ||* 4 | SORT UNIQUE | | 101 | 909 | 16 (7)| 00:00:01 ||* 5 | TABLE ACCESS FULL| EMP | 101 | 909 | 15 (0)| 00:00:01 |----------------------------------------------------------------------------Predicate Information (identified by operation id):--------------------------------------------------- 4 - access(INTERNAL_FUNCTION("SALARY")>INTERNAL_FUNCTION("SALARY")) filter(INTERNAL_FUNCTION("SALARY")>INTERNAL_FUNCTION("SALARY")) 5 - filter("DEPT_ID"=20)-- NOT(改写)SQL> select * from emp where not dept_id!=20;--------------------------------------------------------------------------| Id | Operation | Name | Rows | Bytes | Cost (%CPU)| Time |--------------------------------------------------------------------------| 0 | SELECT STATEMENT | | 101 | 2828 | 15 (0)| 00:00:01 ||* 1 | TABLE ACCESS FULL| EMP | 101 | 2828 | 15 (0)| 00:00:01 |--------------------------------------------------------------------------Predicate Information (identified by operation id):--------------------------------------------------- 1 - filter("DEPT_ID"=20)-- OR-UNION(未改写)SQL> select * from emp where dept_id=1 or dept_id=2;--------------------------------------------------------------------------| Id | Operation | Name | Rows | Bytes | Cost (%CPU)| Time |--------------------------------------------------------------------------| 0 | SELECT STATEMENT | | 141 | 3948 | 15 (0)| 00:00:01 ||* 1 | TABLE ACCESS FULL| EMP | 141 | 3948 | 15 (0)| 00:00:01 |--------------------------------------------------------------------------Predicate Information (identified by operation id):--------------------------------------------------- 1 - filter("DEPT_ID"=1 OR "DEPT_ID"=2) -- DM-- Like(改写)SQL> explain select * from emp where emp_name like emp12%;1 #NSET2: [1, 111, 163]2 #PRJT2: [1, 111, 163]; exp_num(6), is_atom(FALSE)3 #BLKUP2: [1, 111, 163]; IDX_EMP_NAME(EMP)4 #SSEK2: [1, 111, 163]; scan_type(ASC), IDX_EMP_NAME(EMP), scan_range[emp12,emp13), is_global(0) -- Between And(改写)SQL> explain select * from emp where salary between 1000 and 1200;1 #NSET2: [1, 1762, 163]2 #PRJT2: [1, 1762, 163]; exp_num(6), is_atom(FALSE)3 #SLCT2: [1, 1762, 163]; (EMP.SALARY >= var1 AND EMP.SALARY <= var2) SLCT_PUSHDOWN(TRUE)4 #CSCN2: [1, 10000, 163]; INDEX33555484(EMP) NEED_SLCT(TRUE); btr_scan(1) -- IN-OR/IN-ANY(不改写)SQL> explain select * from emp where dept_id in (20,30);1 #NSET2: [3, 500, 193]2 #PRJT2: [3, 500, 193]; exp_num(6), is_atom(FALSE)3 #HASH2 INNER JOIN: [3, 500, 193]; KEY_NUM(1); KEY(DMTEMPVIEW_889193477.colname=EMP.DEPT_ID) KEY_NULL_EQU(0)4 #CONST VALUE LIST: [1, 2, 30]; row_num(2), col_num(1)5 #CSCN2: [1, 10000, 163]; INDEX33555484(EMP); btr_scan(1) -- OR-ANY(未改写)SQL> explain select * from emp where dept_id=20 or dept_id=30;1 #NSET2: [3, 500, 193]2 #PRJT2: [3, 500, 193]; exp_num(6), is_atom(FALSE)3 #HASH2 INNER JOIN: [3, 500, 193]; KEY_NUM(1); KEY(DMTEMPVIEW_889193481.colname=EMP.DEPT_ID) KEY_NULL_EQU(0)4 #CONST VALUE LIST: [1, 2, 30]; row_num(2), col_num(1)5 #CSCN2: [1, 10000, 163]; INDEX33555484(EMP); btr_scan(1) --ALL/ANY-MIN/MAX(未改写)SQL> explain SELECT * FROM emp WHERE salary > ANY ( SELECT salary FROM emp WHERE dept_id=20);1 #NSET2: [5, 500, 60]2 #PRJT2: [5, 500, 60]; exp_num(6), is_atom(FALSE)3 #HASH RIGHT SEMI JOIN32: [5, 500, 60]; op any;, key_num(0) join condition(EMP.SALARY > DMTEMPVIEW_889193482.colname)4 #CSCN2: [1, 10000, 163]; INDEX33555484(EMP); btr_scan(1)5 #PRJT2: [1, 250, 60]; exp_num(1), is_atom(FALSE)6 #SLCT2: [1, 250, 60]; EMP.DEPT_ID = var17 #CSCN2: [1, 10000, 60]; INDEX33555484(EMP); btr_scan(1) -- NOT(改写)SQL> explain select * from emp where not dept_id!=20;1 #NSET2: [1, 250, 163]2 #PRJT2: [1, 250, 163]; exp_num(6), is_atom(FALSE)3 #SLCT2: [1, 250, 163]; EMP.DEPT_ID = var1 SLCT_PUSHDOWN(TRUE)4 #CSCN2: [1, 10000, 163]; INDEX33555484(EMP) NEED_SLCT(TRUE); btr_scan(1) -- OR-UNION(未改写)SQL> explain select * from emp where dept_id=1 or dept_id=2;1 #NSET2: [3, 500, 193]2 #PRJT2: [3, 500, 193]; exp_num(6), is_atom(FALSE)3 #HASH2 INNER JOIN: [3, 500, 193]; KEY_NUM(1); KEY(DMTEMPVIEW_889193490.colname=EMP.DEPT_ID) KEY_NULL_EQU(0)4 #CONST VALUE LIST: [1, 2, 30]; row_num(2), col_num(1)5 #CSCN2: [1, 10000, 163]; INDEX33555484(EMP); btr_scan(1) -- MySQL -- Like(未改写)mysql> explain select * from emp where emp_name like emp12%;+----+-------------+-------+------------+-------+---------------+--------------+---------+------+------+----------+-----------------------+| id | select_type | table | partitions | type | possible_keys | key | key_len | ref | rows | filtered | Extra |+----+-------------+-------+------------+-------+---------------+--------------+---------+------+------+----------+-----------------------+| 1 | SIMPLE | emp | NULL | range | idx_emp_name | idx_emp_name | 33 | NULL | 111 | 100.00 | Using index condition |+----+-------------+-------+------------+-------+---------------+--------------+---------+------+------+----------+-----------------------+1 row in set, 1 warning (0.00 sec) mysql> show warnings;+-------+------+-----------------------------------------------------------------------------------------------------------------------------------------------------------------------------------------------------------------------------------------------------------------------------------------+| Level | Code | Message+-------+------+-----------------------------------------------------------------------------------------------------------------------------------------------------------------------------------------------------------------------------------------------------------------------------------------+| Note | 1003 | /* select#1 */ select `testdb`.`emp`.`emp_id` AS `emp_id`,`testdb`.`emp`.`dept_id` AS `dept_id`,`testdb`.`emp`.`emp_name` AS `emp_name`,`testdb`.`emp`.`birthday` AS `birthday`,`testdb`.`emp`.`salary` AS `salary` from `testdb`.`emp` where (`testdb`.`emp`.`emp_name` like emp12%) |+-------+------+-----------------------------------------------------------------------------------------------------------------------------------------------------------------------------------------------------------------------------------------------------------------------------------------+ -- Between And(未改写)mysql> explain select * from emp where salary between 1000 and 1200;+----+-------------+-------+------------+-------+----------------+----------------+---------+------+------+----------+-----------------------+| id | select_type | table | partitions | type | possible_keys | key | key_len | ref | rows | filtered | Extra |+----+-------------+-------+------------+-------+----------------+----------------+---------+------+------+----------+-----------------------+| 1 | SIMPLE | emp | NULL | range | idx_emp_salary | idx_emp_salary | 5 | NULL | 1328 | 100.00 | Using index condition |+----+-------------+-------+------------+-------+----------------+----------------+---------+------+------+----------+-----------------------+1 row in set, 1 warning (0.00 sec) mysql> show warnings;+-------+------+-----------------------------------------------------------------------------------------------------------------------------------------------------------------------------------------------------------------------------------------------------------------------------------------------+| Level | Code | Message |+-------+------+-----------------------------------------------------------------------------------------------------------------------------------------------------------------------------------------------------------------------------------------------------------------------------------------------+| Note | 1003 | /* select#1 */ select `testdb`.`emp`.`emp_id` AS `emp_id`,`testdb`.`emp`.`dept_id` AS `dept_id`,`testdb`.`emp`.`emp_name` AS `emp_name`,`testdb`.`emp`.`birthday` AS `birthday`,`testdb`.`emp`.`salary` AS `salary` from `testdb`.`emp` where (`testdb`.`emp`.`salary` between 1000 and 1200) |+-------+------+-----------------------------------------------------------------------------------------------------------------------------------------------------------------------------------------------------------------------------------------------------------------------------------------------+ -- IN-OR/IN-ANY(未改写)mysql> explain select * from emp where dept_id in (20,30);+----+-------------+-------+------------+------+---------------+------+---------+------+-------+----------+-------------+| id | select_type | table | partitions | type | possible_keys | key | key_len | ref | rows | filtered | Extra |+----+-------------+-------+------------+------+---------------+------+---------+------+-------+----------+-------------+| 1 | SIMPLE | emp | NULL | ALL | NULL | NULL | NULL | NULL | 10117 | 20.00 | Using where |+----+-------------+-------+------------+------+---------------+------+---------+------+-------+----------+-------------+1 row in set, 1 warning (0.00 sec) mysql> show warnings;+-------+------+-------------------------------------------------------------------------------------------------------------------------------------------------------------------------------------------------------------------------------------------------------------------------------------+| Level | Code | Message |+-------+------+-------------------------------------------------------------------------------------------------------------------------------------------------------------------------------------------------------------------------------------------------------------------------------------+| Note | 1003 | /* select#1 */ select `testdb`.`emp`.`emp_id` AS `emp_id`,`testdb`.`emp`.`dept_id` AS `dept_id`,`testdb`.`emp`.`emp_name` AS `emp_name`,`testdb`.`emp`.`birthday` AS `birthday`,`testdb`.`emp`.`salary` AS `salary` from `testdb`.`emp` where (`testdb`.`emp`.`dept_id` in (20,30)) |+-------+------+-------------------------------------------------------------------------------------------------------------------------------------------------------------------------------------------------------------------------------------------------------------------------------------+ -- OR-ANY(未改写)mysql> explain select * from emp where dept_id=20 or dept_id=30;+----+-------------+-------+------------+------+---------------+------+---------+------+-------+----------+-------------+| id | select_type | table | partitions | type | possible_keys | key | key_len | ref | rows | filtered | Extra |+----+-------------+-------+------------+------+---------------+------+---------+------+-------+----------+-------------+| 1 | SIMPLE | emp | NULL | ALL | NULL | NULL | NULL | NULL | 10117 | 19.00 | Using where |+----+-------------+-------+------------+------+---------------+------+---------+------+-------+----------+-------------+1 row in set, 1 warning (0.00 sec) mysql> show warnings;+-------+------+--------------------------------------------------------------------------------------------------------------------------------------------------------------------------------------------------------------------------------------------------------------------------------------------------------------------+| Level | Code | Message+-------+------+--------------------------------------------------------------------------------------------------------------------------------------------------------------------------------------------------------------------------------------------------------------------------------------------------------------------+| Note | 1003 | /* select#1 */ select `testdb`.`emp`.`emp_id` AS `emp_id`,`testdb`.`emp`.`dept_id` AS `dept_id`,`testdb`.`emp`.`emp_name` AS `emp_name`,`testdb`.`emp`.`birthday` AS `birthday`,`testdb`.`emp`.`salary` AS `salary` from `testdb`.`emp` where ((`testdb`.`emp`.`dept_id` = 20) or (`testdb`.`emp`.`dept_id` = 30)) |+-------+------+--------------------------------------------------------------------------------------------------------------------------------------------------------------------------------------------------------------------------------------------------------------------------------------------------------------------+ --ALL/ANY-MIN/MAX(改写)mysql> explain SELECT * FROM emp WHERE salary > ANY ( SELECT salary FROM emp WHERE dept_id=20);+----+-------------+-------+------------+------+---------------+------+---------+------+-------+----------+-------------+| id | select_type | table | partitions | type | possible_keys | key | key_len | ref | rows | filtered | Extra |+----+-------------+-------+------------+------+---------------+------+---------+------+-------+----------+-------------+| 1 | PRIMARY | emp | NULL | ALL | NULL | NULL | NULL | NULL | 10117 | 66.67 | Using where || 2 | SUBQUERY | emp | NULL | ALL | NULL | NULL | NULL | NULL | 10117 | 10.00 | Using where |+----+-------------+-------+------------+------+---------------+------+---------+------+-------+----------+-------------+2 rows in set, 1 warning (0.00 sec) mysql> show warnings;+-------+------+-------------------------------------------------------------------------------------------------------------------------------------------------------------------------------------------------------------------------------------------------------------------------------------------------------------------------------------------------------------------------------------------------+| Level | Code | Message+-------+------+-------------------------------------------------------------------------------------------------------------------------------------------------------------------------------------------------------------------------------------------------------------------------------------------------------------------------------------------------------------------------------------------------+| Note | 1003 | /* select#1 */ select `testdb`.`emp`.`emp_id` AS `emp_id`,`testdb`.`emp`.`dept_id` AS `dept_id`,`testdb`.`emp`.`emp_name` AS `emp_name`,`testdb`.`emp`.`birthday` AS `birthday`,`testdb`.`emp`.`salary` AS `salary` from `testdb`.`emp` where <nop>((`testdb`.`emp`.`salary` > (/* select#2 */ select min(`testdb`.`emp`.`salary`) from `testdb`.`emp` where (`testdb`.`emp`.`dept_id` = 20)))) |+-------+------+-------------------------------------------------------------------------------------------------------------------------------------------------------------------------------------------------------------------------------------------------------------------------------------------------------------------------------------------------------------------------------------------------+ -- NOT(改写)mysql> explain select * from emp where not dept_id!=20;+----+-------------+-------+------------+------+---------------+------+---------+------+-------+----------+-------------+| id | select_type | table | partitions | type | possible_keys | key | key_len | ref | rows | filtered | Extra |+----+-------------+-------+------------+------+---------------+------+---------+------+-------+----------+-------------+| 1 | SIMPLE | emp | NULL | ALL | NULL | NULL | NULL | NULL | 10117 | 10.00 | Using where |+----+-------------+-------+------------+------+---------------+------+---------+------+-------+----------+-------------+1 row in set, 1 warning (0.00 sec) mysql> show warnings;+-------+------+-------------------------------------------------------------------------------------------------------------------------------------------------------------------------------------------------------------------------------------------------------------------------------+| Level | Code | Message |+-------+------+-------------------------------------------------------------------------------------------------------------------------------------------------------------------------------------------------------------------------------------------------------------------------------+| Note | 1003 | /* select#1 */ select `testdb`.`emp`.`emp_id` AS `emp_id`,`testdb`.`emp`.`dept_id` AS `dept_id`,`testdb`.`emp`.`emp_name` AS `emp_name`,`testdb`.`emp`.`birthday` AS `birthday`,`testdb`.`emp`.`salary` AS `salary` from `testdb`.`emp` where (`testdb`.`emp`.`dept_id` = 20) |+-------+------+-------------------------------------------------------------------------------------------------------------------------------------------------------------------------------------------------------------------------------------------------------------------------------+ -- OR-UNION(未改写)mysql> explain select * from emp where dept_id=1 or dept_id=2;+----+-------------+-------+------------+------+---------------+------+---------+------+-------+----------+-------------+| id | select_type | table | partitions | type | possible_keys | key | key_len | ref | rows | filtered | Extra |+----+-------------+-------+------------+------+---------------+------+---------+------+-------+----------+-------------+| 1 | SIMPLE | emp | NULL | ALL | NULL | NULL | NULL | NULL | 10117 | 19.00 | Using where |+----+-------------+-------+------------+------+---------------+------+---------+------+-------+----------+-------------+1 row in set, 1 warning (0.00 sec) mysql> show warnings;+-------+------+------------------------------------------------------------------------------------------------------------------------------------------------------------------------------------------------------------------------------------------------------------------------------------------------------------------+| Level | Code | Message-------+------+------------------------------------------------------------------------------------------------------------------------------------------------------------------------------------------------------------------------------------------------------------------------------------------------------------------+| Note | 1003 | /* select#1 */ select `testdb`.`emp`.`emp_id` AS `emp_id`,`testdb`.`emp`.`dept_id` AS `dept_id`,`testdb`.`emp`.`emp_name` AS `emp_name`,`testdb`.`emp`.`birthday` AS `birthday`,`testdb`.`emp`.`salary` AS `salary` from `testdb`.`emp` where ((`testdb`.`emp`.`dept_id` = 1) or (`testdb`.`emp`.`dept_id` = 2)) |+-------+------+------------------------------------------------------------------------------------------------------------------------------------------------------------------------------------------------------------------------------------------------------------------------------------------------------------------+ -- Kingbase -- Like(未改写)TEST=# explain select * from emp where emp_name like emp12%; QUERY PLAN------------------------------------------------------------------------ Gather (cost=1000.00..16394.33 rows=100 width=42) Workers Planned: 2 -> Parallel Seq Scan on emp (cost=0.00..15384.33 rows=42 width=42) Filter: ((emp_name)::text ~~ emp12%::text) -- Between And (改写)TEST=# explain select * from emp where salary between 1000 and 1200; QUERY PLAN----------------------------------------------------------------------------------------------------- Bitmap Heap Scan on emp (cost=4857.22..17791.45 rows=183882 width=42) Recheck Cond: ((salary >= 1000::double precision) AND (salary <= 1200::double precision)) -> Bitmap Index Scan on idx_emp_salary (cost=0.00..4811.24 rows=183882 width=0) Index Cond: ((salary >= 1000::double precision) AND (salary <= 1200::double precision)) -- IN-OR/IN-ANY(改写为ANY)TEST=# explain select * from emp where dept_id in (20,30); QUERY PLAN-------------------------------------------------------------------------- Gather (cost=1000.00..18284.33 rows=19000 width=42) Workers Planned: 2 -> Parallel Seq Scan on emp (cost=0.00..15384.33 rows=7917 width=42) Filter: (dept_id = ANY ({20,30}::numeric[])) -- OR-ANY(未改写)TEST=# explain select * from emp where dept_id=20 or dept_id=30; QUERY PLAN-------------------------------------------------------------------------- Gather (cost=1000.00..19317.00 rows=18910 width=42) Workers Planned: 2 -> Parallel Seq Scan on emp (cost=0.00..16426.00 rows=7879 width=42) Filter: ((dept_id = 20::numeric) OR (dept_id = 30::numeric)) -- ALL/ANY-MIN/MAX(未改写)TEST=# explain SELECT * FROM emp WHERE salary > ANY ( SELECT salary FROM emp WHERE dept_id=20); QUERY PLAN-------------------------------------------------------------------------------------------------- Gather (cost=1000.42..1009054.30 rows=333333 width=42) Workers Planned: 2 -> Nested Loop Semi Join (cost=0.42..974721.00 rows=138889 width=42) -> Parallel Seq Scan on emp (cost=0.00..14342.67 rows=416667 width=42) -> Index Scan using idx_emp_salary on emp emp_1 (cost=0.42..6667.14 rows=3156 width=8) Index Cond: (salary < emp.salary) Filter: (dept_id = 20::numeric) -- NOT(改写) TEST=# explain select * from emp where not dept_id!=20; QUERY PLAN-------------------------------------------------------------------------- Gather (cost=1000.00..17331.03 rows=9467 width=42) Workers Planned: 2 -> Parallel Seq Scan on emp (cost=0.00..15384.33 rows=3945 width=42) Filter: (dept_id = 20::numeric) -- OR-UNION(未改写)TEST=# explain select * from emp where dept_id=1 or dept_id=2; QUERY PLAN-------------------------------------------------------------------------- Gather (cost=1000.00..18889.70 rows=14637 width=42) Workers Planned: 2 -> Parallel Seq Scan on emp (cost=0.00..16426.00 rows=6099 width=42) Filter: ((dept_id = 1::numeric) OR (dept_id = 2::numeric)) -- YashanDB-- Like(未改写)SQL> explain select * from emp where emp_name like emp12%;+----+--------------------------------+----------------------+------------+----------+-------------+--------------------------------+| Id | Operation type | Name | Owner | Rows | Cost(%CPU) | Partition info |+----+--------------------------------+----------------------+------------+----------+-------------+--------------------------------+| 0 | SELECT STATEMENT | | | | | || 1 | TABLE ACCESS BY INDEX ROWID | EMP | TESTUSER | 118| 1( 0)| ||* 2 | INDEX RANGE SCAN | IDX_EMP_NAME | TESTUSER | 60| 1( 0)| |+----+--------------------------------+----------------------+------------+----------+-------------+--------------------------------+Operation Information (identified by operation id):--------------------------------------------------- 2 - Predicate : access("EMP"."EMP_NAME" LIKE emp12%) filter("EMP"."EMP_NAME" LIKE emp12%) -- Between And(改写)SQL> explain select * from emp where salary between 1000 and 1200;+----+--------------------------------+----------------------+------------+----------+-------------+--------------------------------+| Id | Operation type | Name | Owner | Rows | Cost(%CPU) | Partition info |+----+--------------------------------+----------------------+------------+----------+-------------+--------------------------------+| 0 | SELECT STATEMENT | | | | | || 1 | TABLE ACCESS BY INDEX ROWID | EMP | TESTUSER | 880| 6( 0)| ||* 2 | INDEX RANGE SCAN | IDX_EMP_SALARY | TESTUSER | 880| 2( 0)| |+----+--------------------------------+----------------------+------------+----------+-------------+--------------------------------+Operation Information (identified by operation id):--------------------------------------------------- 2 - Predicate : access("EMP"."SALARY" >= 1000 AND "EMP"."SALARY" <= 1200) -- IN-OR/IN-ANY(不改写)SQL> explain select * from emp where dept_id in (20,30);+----+--------------------------------+----------------------+------------+----------+-------------+--------------------------------+| Id | Operation type | Name | Owner | Rows | Cost(%CPU) | Partition info |+----+--------------------------------+----------------------+------------+----------+-------------+--------------------------------+| 0 | SELECT STATEMENT | | | | | ||* 1 | TABLE ACCESS FULL | EMP | TESTUSER | 200| 46( 0)| |+----+--------------------------------+----------------------+------------+----------+-------------+--------------------------------+Operation Information (identified by operation id):--------------------------------------------------- 1 - Predicate : filter("EMP"."DEPT_ID" IN [20, 30]) -- OR-ANY(未改写)SQL> explain select * from emp where dept_id=20 or dept_id=30;+----+--------------------------------+----------------------+------------+----------+-------------+--------------------------------+| Id | Operation type | Name | Owner | Rows | Cost(%CPU) | Partition info |+----+--------------------------------+----------------------+------------+----------+-------------+--------------------------------+| 0 | SELECT STATEMENT | | | | | ||* 1 | TABLE ACCESS FULL | EMP | TESTUSER | 152| 47( 0)| |+----+--------------------------------+----------------------+------------+----------+-------------+--------------------------------+Operation Information (identified by operation id):--------------------------------------------------- 1 - Predicate : filter("EMP"."DEPT_ID" = 20 OR "EMP"."DEPT_ID" = 30) --ALL/ANY-MIN/MAX(改写)SQL> explain SELECT * FROM emp WHERE salary > ANY ( SELECT salary FROM emp WHERE dept_id=20);+----+--------------------------------+----------------------+------------+----------+-------------+--------------------------------+| Id | Operation type | Name | Owner | Rows | Cost(%CPU) | Partition info |+----+--------------------------------+----------------------+------------+----------+-------------+--------------------------------+| 0 | SELECT STATEMENT | | | | | || 1 | SUBQUERY | QUERY[1] | | | | || 2 | AGGREGATE | | | 1| 1( 0)| || 3 | FIRST ROW | | | 1| 1( 0)| ||* 4 | TABLE ACCESS BY INDEX ROWID| EMP | TESTUSER | 1| 1( 0)| || 5 | INDEX FULL SCAN (MIN/MAX) | IDX_EMP_SALARY | TESTUSER | 1| 1( 0)| ||* 6 | TABLE ACCESS FULL | EMP | TESTUSER | 3301| 47( 0)| |+----+--------------------------------+----------------------+------------+----------+-------------+--------------------------------+Operation Information (identified by operation id):--------------------------------------------------- 1 - Subquery NDV info - NDV percentage: 0.000000, NDV Expression: () 4 - Predicate : filter("EMP"."DEPT_ID" = 20) 6 - Predicate : filter("EMP"."SALARY" > QUERY[1]) -- NOT(改写)SQL> explain select * from emp where not dept_id!=20;+----+--------------------------------+----------------------+------------+----------+-------------+--------------------------------+| Id | Operation type | Name | Owner | Rows | Cost(%CPU) | Partition info |+----+--------------------------------+----------------------+------------+----------+-------------+--------------------------------+| 0 | SELECT STATEMENT | | | | | ||* 1 | TABLE ACCESS FULL | EMP | TESTUSER | 103| 46( 0)| |+----+--------------------------------+----------------------+------------+----------+-------------+--------------------------------+Operation Information (identified by operation id):--------------------------------------------------- 1 - Predicate : filter("EMP"."DEPT_ID" = 20) -- OR-UNION(不改写)SQL> explain select * from emp where dept_id=1 or dept_id=2;+----+--------------------------------+----------------------+------------+----------+-------------+--------------------------------+| Id | Operation type | Name | Owner | Rows | Cost(%CPU) | Partition info |+----+--------------------------------+----------------------+------------+----------+-------------+--------------------------------+| 0 | SELECT STATEMENT | | | | | ||* 1 | TABLE ACCESS FULL | EMP | TESTUSER | 151| 47( 0)| |+----+--------------------------------+----------------------+------------+----------+-------------+--------------------------------+Operation Information (identified by operation id):--------------------------------------------------- 1 - Predicate : filter("EMP"."DEPT_ID" = 1 OR "EMP"."DEPT_ID" = 2) -- Vastbase -- Like(未改写)vastbase=> explain select * from emp where emp_name like emp12%; QUERY PLAN------------------------------------------------------ Seq Scan on emp (cost=0.00..243.00 rows=1 width=44) Filter: ((emp_name)::text ~~ emp12%::text) -- Between And (改写)vastbase=> explain select * from emp where salary between 1000 and 1200; QUERY PLAN------------------------------------------------------------------------------------------------- Bitmap Heap Scan on emp (cost=50.84..196.05 rows=1814 width=44) Recheck Cond: ((salary >= 1000::double precision) AND (salary <= 1200::double precision)) -> Bitmap Index Scan on idx_emp_salary (cost=0.00..50.39 rows=1814 width=0) Index Cond: ((salary >= 1000::double precision) AND (salary <= 1200::double precision)) -- IN-OR/IN-ANY(改写为ANY)vastbase=> explain select * from emp where dept_id in (20,30); QUERY PLAN-------------------------------------------------------- Seq Scan on emp (cost=0.00..243.00 rows=204 width=44) Filter: (dept_id = ANY ({20,30}::number[])) -- OR-ANY(未改写)vastbase=> explain select * from emp where dept_id=20 or dept_id=30; QUERY PLAN-------------------------------------------------------------- Seq Scan on emp (cost=0.00..268.00 rows=203 width=44) Filter: ((dept_id = 20::number) OR (dept_id = 30::number)) -- ALL/ANY-MIN/MAX(未改写)vastbase=> explain SELECT * FROM emp WHERE salary > ANY ( SELECT salary FROM emp WHERE dept_id=20); QUERY PLAN------------------------------------------------------------------ Nested Loop Semi Join (cost=0.00..9677.06 rows=3333 width=44) Join Filter: (testuser.emp.salary > testuser.emp.salary) -> Seq Scan on emp (cost=0.00..218.00 rows=10000 width=44) -> Materialize (cost=0.00..243.46 rows=91 width=8) -> Seq Scan on emp (cost=0.00..243.00 rows=91 width=8) Filter: (dept_id = 20::number) -- NOT(改写) vastbase=> explain select * from emp where not dept_id!=20; QUERY PLAN------------------------------------------------------- Seq Scan on emp (cost=0.00..243.00 rows=91 width=44) Filter: (dept_id = 20::number) -- OR-UNION(未改写)vastbase=> explain select * from emp where dept_id=1 or dept_id=2; QUERY PLAN------------------------------------------------------------ Seq Scan on emp (cost=0.00..268.00 rows=196 width=44) Filter: ((dept_id = 1::number) OR (dept_id = 2::number))1.2.3.4.5.6.7.8.9.10.11.12.13.14.15.16.17.18.19.20.21.22.23.24.25.26.2. 逻辑优化—条件化简
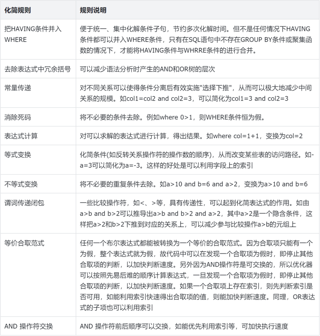
条件化简,是集中据库辑优指将语句中的WordPress模板条件子句部分优化,选择执行代价更小或更容易利用到索引、式数约束等的情况。从形式上看,条件子句可能由一元操作符、二元操作符、多元操作符组成。对于一元操作符而言,如果是相等运算,则比其他运算更易利用索引,且元组更少(选择率低的可能性更大);如果是范围运算,则应尽可能利用索引;如果能利用约束,则可以简化一些表达式,如非空约束有助于在条件表达式中判断对应列所在的表达式的值;如果表达式可以求值,则先求值有利于整个条件子句的计算。条件子句优化的本质是:尽早推知运算的结果以有利于对元组数进行计算,使得根据代价估算模型(元组数是重要的IT技术网计算依据)可以准确地推演出最优查询执行计划。
1).优化规则
3.png
2).数据库支持情况
4.png
3).数据库测评
复制-- Oracle-- Having 并入 Where(不支持)SQL> SELECT * FROM emp where dept_id=100 HAVING salary > 5000;SELECT * FROM emp where dept_id=100 HAVING salary > 5000 *ERROR at line 1:ORA-00979: not a GROUP BY expression--去除冗余括号SQL> SELECT * FROM emp WHERE ((dept_id=2));--------------------------------------------------------------------------| Id | Operation | Name | Rows | Bytes | Cost (%CPU)| Time |--------------------------------------------------------------------------| 0 | SELECT STATEMENT | | 102 | 2856 | 15 (0)| 00:00:01 ||* 1 | TABLE ACCESS FULL| EMP | 102 | 2856 | 15 (0)| 00:00:01 |--------------------------------------------------------------------------Predicate Information (identified by operation id):--------------------------------------------------- 1 - filter("DEPT_ID"=2) -- 常量传递(支持)SQL> select * from emp where dept_id=10 and emp_id=dept_id;--------------------------------------------------------------------------------------| Id | Operation | Name | Rows | Bytes | Cost (%CPU)| Time |--------------------------------------------------------------------------------------| 0 | SELECT STATEMENT | | 1 | 28 | 2 (0)| 00:00:01 ||* 1 | TABLE ACCESS BY INDEX ROWID| EMP | 1 | 28 | 2 (0)| 00:00:01 ||* 2 | INDEX UNIQUE SCAN | EMP_PK | 1 | | 1 (0)| 00:00:01 |--------------------------------------------------------------------------------------Predicate Information (identified by operation id):--------------------------------------------------- 1 - filter("DEPT_ID"=10) 2 - access("EMP_ID"=10) -- 消除死码(支持)SQL> select * from emp where (0>1) or dept_id=10;--------------------------------------------------------------------------| Id | Operation | Name | Rows | Bytes | Cost (%CPU)| Time |--------------------------------------------------------------------------| 0 | SELECT STATEMENT | | 98 | 2744 | 15 (0)| 00:00:01 ||* 1 | TABLE ACCESS FULL| EMP | 98 | 2744 | 15 (0)| 00:00:01 |--------------------------------------------------------------------------Predicate Information (identified by operation id):--------------------------------------------------- 1 - filter("DEPT_ID"=10) -- 表达式计算(支持)SQL> select * from emp where dept_id=1+2;--------------------------------------------------------------------------| Id | Operation | Name | Rows | Bytes | Cost (%CPU)| Time |--------------------------------------------------------------------------| 0 | SELECT STATEMENT | | 107 | 2996 | 15 (0)| 00:00:01 ||* 1 | TABLE ACCESS FULL| EMP | 107 | 2996 | 15 (0)| 00:00:01 |--------------------------------------------------------------------------Predicate Information (identified by operation id):--------------------------------------------------- 1 - filter("DEPT_ID"=3) -- 等式变换(不支持)SQL> select * from emp where -dept_id=-10;--------------------------------------------------------------------------| Id | Operation | Name | Rows | Bytes | Cost (%CPU)| Time |--------------------------------------------------------------------------| 0 | SELECT STATEMENT | | 100 | 2800 | 15 (0)| 00:00:01 ||* 1 | TABLE ACCESS FULL| EMP | 100 | 2800 | 15 (0)| 00:00:01 |--------------------------------------------------------------------------Predicate Information (identified by operation id):--------------------------------------------------- 1 - filter((-"DEPT_ID")=(-10)) -- 不等式转换(支持)SQL> select * from emp where salary >1100 and salary>2000;----------------------------------------------------------------------------------------------| Id | Operation | Name | Rows | Bytes | Cost (%CPU)| Time |----------------------------------------------------------------------------------------------| 0 | SELECT STATEMENT | | 1 | 28 | 4 (0)| 00:00:01 || 1 | TABLE ACCESS BY INDEX ROWID| EMP | 1 | 28 | 4 (0)| 00:00:01 ||* 2 | INDEX RANGE SCAN | IDX_EMP_SALARY | 1 | | 2 (0)| 00:00:01 |----------------------------------------------------------------------------------------------Predicate Information (identified by operation id):--------------------------------------------------- 2 - access("SALARY">2000) --谓词传递闭包(支持)SQL> select * from emp where emp_id>dept_id and dept_id>900;----------------------------------------------------------------------------------------------| Id | Operation | Name | Rows | Bytes | Cost (%CPU)| Time |----------------------------------------------------------------------------------------------| 0 | SELECT STATEMENT | | 1 | 28 | 3 (0)| 00:00:01 ||* 1 | TABLE ACCESS BY INDEX ROWID| EMP | 1 | 28 | 3 (0)| 00:00:01 ||* 2 | INDEX RANGE SCAN | IDX_EMP_DEPTID | 1 | | 2 (0)| 00:00:01 |----------------------------------------------------------------------------------------------Predicate Information (identified by operation id):--------------------------------------------------- 1 - filter("EMP_ID">900 AND "EMP_ID">"DEPT_ID") 2 - access("DEPT_ID">900) -- 等价合取范式(支持)SQL> select * from emp where (0>1) and dept_id=10;---------------------------------------------------------------------------| Id | Operation | Name | Rows | Bytes | Cost (%CPU)| Time |---------------------------------------------------------------------------| 0 | SELECT STATEMENT | | 1 | 28 | 0 (0)| ||* 1 | FILTER | | | | | ||* 2 | TABLE ACCESS FULL| EMP | 98 | 2744 | 15 (0)| 00:00:01 |---------------------------------------------------------------------------Predicate Information (identified by operation id):--------------------------------------------------- 1 - filter(NULL IS NOT NULL) 2 - filter("DEPT_ID"=10) -- AND 操作符交换(不支持)SQL> select * from emp where dept_id+emp_id=1000 and salary>900;--------------------------------------------------------------------------| Id | Operation | Name | Rows | Bytes | Cost (%CPU)| Time |--------------------------------------------------------------------------| 0 | SELECT STATEMENT | | 90 | 2520 | 15 (0)| 00:00:01 ||* 1 | TABLE ACCESS FULL| EMP | 90 | 2520 | 15 (0)| 00:00:01 |--------------------------------------------------------------------------Predicate Information (identified by operation id):--------------------------------------------------- 1 - filter("DEPT_ID"+"EMP_ID"=1000 AND "SALARY">900) -- DM-- Having 并入 Where(不支持)SQL> explain SELECT * FROM emp where dept_id=100 HAVING salary > 5000;explain SELECT * FROM emp where dept_id=100 HAVING salary > 5000;[-4028]:Error in line: 1Invalid having item. --去除冗余括号(支持)SQL> explain SELECT * FROM emp WHERE ((dept_id=2));1 #NSET2: [1, 250, 163]2 #PRJT2: [1, 250, 163]; exp_num(6), is_atom(FALSE)3 #SLCT2: [1, 250, 163]; EMP.DEPT_ID = var1 SLCT_PUSHDOWN(TRUE)4 #CSCN2: [1, 10000, 163]; INDEX33555484(EMP) NEED_SLCT(TRUE); btr_scan(1) -- 常量传递(不支持)SQL> explain select * from emp where dept_id=10 and emp_id=dept_id;1 #NSET2: [1, 1, 163]2 #PRJT2: [1, 1, 163]; exp_num(6), is_atom(FALSE)3 #SLCT2: [1, 1, 163]; EMP.DEPT_ID = var14 #BLKUP2: [1, 1, 163]; INDEX33555485(EMP)5 #SSEK2: [1, 1, 163]; scan_type(ASC), INDEX33555485(EMP), scan_range[exp_cast(10),exp_cast(10)], is_global(0) -- 消除死码(支持)SQL> explain select * from emp where (0>1) or dept_id=10;1 #NSET2: [1, 250, 163]2 #PRJT2: [1, 250, 163]; exp_num(6), is_atom(FALSE)3 #SLCT2: [1, 250, 163]; EMP.DEPT_ID = var1 SLCT_PUSHDOWN(TRUE)4 #CSCN2: [1, 10000, 163]; INDEX33555484(EMP) NEED_SLCT(TRUE); btr_scan(1) -- 表达式计算(支持)SQL> explain select * from emp where dept_id=1+2;1 #NSET2: [1, 250, 163]2 #PRJT2: [1, 250, 163]; exp_num(6), is_atom(FALSE)3 #SLCT2: [1, 250, 163]; EMP.DEPT_ID = var2 SLCT_PUSHDOWN(TRUE)4 #CSCN2: [1, 10000, 163]; INDEX33555484(EMP) NEED_SLCT(TRUE); btr_scan(1) -- 等式变换(不支持)SQL> explain select * from emp where -dept_id=-10;1 #NSET2: [1, 250, 163]2 #PRJT2: [1, 250, 163]; exp_num(6), is_atom(FALSE)3 #SLCT2: [1, 250, 163]; -EMP.DEPT_ID = var2 SLCT_PUSHDOWN(TRUE)4 #CSCN2: [1, 10000, 163]; INDEX33555484(EMP) NEED_SLCT(TRUE); btr_scan(1) -- 不等式转换(支持)SQL> explain select * from emp where salary >1100 and salary>2000;1 #NSET2: [1, 1, 163]2 #PRJT2: [1, 1, 163]; exp_num(6), is_atom(FALSE)3 #BLKUP2: [1, 1, 163]; IDX_EMP_SALARY(EMP)4 #SSEK2: [1, 1, 163]; scan_type(ASC), IDX_EMP_SALARY(EMP), scan_range(exp_cast(2000),max], is_global(0) --谓词传递闭包(不支持)SQL> explain select * from emp where emp_id>dept_id and dept_id>900;1 #NSET2: [1, 25, 163]2 #PRJT2: [1, 25, 163]; exp_num(6), is_atom(FALSE)3 #SLCT2: [1, 25, 163]; (EMP.DEPT_ID > var1 AND EMP.EMP_ID > EMP.DEPT_ID) SLCT_PUSHDOWN(TRUE)4 #CSCN2: [1, 10000, 163]; INDEX33555484(EMP) NEED_SLCT(TRUE); btr_scan(1) -- 等价合取范式(支持)SQL> explain select * from emp where (0>1) and dept_id=10;1 #NSET2: [1, 1, 163]2 #PRJT2: [1, 1, 163]; exp_num(6), is_atom(FALSE)3 #SLCT2: [1, 1, 163]; FALSE4 #CSCN2: [1, 10000, 163]; INDEX33555484(EMP); btr_scan(1) -- AND 操作符交换(支持)SQL> explain select * from emp where dept_id+emp_id=1000 and salary>900;1 #NSET2: [1, 225, 163]2 #PRJT2: [1, 225, 163]; exp_num(6), is_atom(FALSE)3 #SLCT2: [1, 225, 163]; (EMP.SALARY > var1 AND EMP.DEPT_ID+EMP.EMP_ID = var2)4 #CSCN2: [1, 10000, 163]; INDEX33555484(EMP); btr_scan(1) -- MySQL -- Having 并入 Where(未改写)mysql> explain SELECT * FROM emp where dept_id=100 HAVING salary > 5000;+----+-------------+-------+------------+------+---------------+------+---------+------+-------+----------+-------------+| id | select_type | table | partitions | type | possible_keys | key | key_len | ref | rows | filtered | Extra |+----+-------------+-------+------------+------+---------------+------+---------+------+-------+----------+-------------+| 1 | SIMPLE | emp | NULL | ALL | NULL | NULL | NULL | NULL | 10117 | 10.00 | Using where |+----+-------------+-------+------------+------+---------------+------+---------+------+-------+----------+-------------+1 row in set, 1 warning (0.00 sec) mysql> show warnings;+-------+------+------------------------------------------------------------------------------------------------------------------------------------------------------------------------------------------------------------------------------------------------------------------------------------------------------------------------+| Level | Code | Message+-------+------+------------------------------------------------------------------------------------------------------------------------------------------------------------------------------------------------------------------------------------------------------------------------------------------------------------------------+| Note | 1003 | /* select#1 */ select `testdb`.`emp`.`emp_id` AS `emp_id`,`testdb`.`emp`.`dept_id` AS `dept_id`,`testdb`.`emp`.`emp_name` AS `emp_name`,`testdb`.`emp`.`birthday` AS `birthday`,`testdb`.`emp`.`salary` AS `salary` from `testdb`.`emp` where (`testdb`.`emp`.`dept_id` = 100) having (`testdb`.`emp`.`salary` > 5000) |+-------+------+------------------------------------------------------------------------------------------------------------------------------------------------------------------------------------------------------------------------------------------------------------------------------------------------------------------------+ --去除冗余括号mysql> explain SELECT * FROM emp WHERE ((dept_id=2));+----+-------------+-------+------------+------+---------------+------+---------+------+-------+----------+-------------+| id | select_type | table | partitions | type | possible_keys | key | key_len | ref | rows | filtered | Extra |+----+-------------+-------+------------+------+---------------+------+---------+------+-------+----------+-------------+| 1 | SIMPLE | emp | NULL | ALL | NULL | NULL | NULL | NULL | 10117 | 10.00 | Using where |+----+-------------+-------+------------+------+---------------+------+---------+------+-------+----------+-------------+1 row in set, 1 warning (0.00 sec) mysql> show warnings;+-------+------+------------------------------------------------------------------------------------------------------------------------------------------------------------------------------------------------------------------------------------------------------------------------------+| Level | Code | Message |+-------+------+------------------------------------------------------------------------------------------------------------------------------------------------------------------------------------------------------------------------------------------------------------------------------+| Note | 1003 | /* select#1 */ select `testdb`.`emp`.`emp_id` AS `emp_id`,`testdb`.`emp`.`dept_id` AS `dept_id`,`testdb`.`emp`.`emp_name` AS `emp_name`,`testdb`.`emp`.`birthday` AS `birthday`,`testdb`.`emp`.`salary` AS `salary` from `testdb`.`emp` where (`testdb`.`emp`.`dept_id` = 2) |+-------+------+------------------------------------------------------------------------------------------------------------------------------------------------------------------------------------------------------------------------------------------------------------------------------+ -- 常量传递(支持)mysql> explain select * from emp where dept_id=10 and emp_id=dept_id;+----+-------------+-------+------------+------+---------------+------+---------+------+------+----------+-----------------------------------------------------+| id | select_type | table | partitions | type | possible_keys | key | key_len | ref | rows | filtered | Extra |+----+-------------+-------+------------+------+---------------+------+---------+------+------+----------+-----------------------------------------------------+| 1 | SIMPLE | NULL | NULL | NULL | NULL | NULL | NULL | NULL | NULL | NULL | Impossible WHERE noticed after reading const tables |+----+-------------+-------+------------+------+---------------+------+---------+------+------+----------+-----------------------------------------------------+ -- 消除死码(支持)mysql> explain select * from emp where (0>1) or dept_id=10;+----+-------------+-------+------------+------+---------------+------+---------+------+-------+----------+-------------+| id | select_type | table | partitions | type | possible_keys | key | key_len | ref | rows | filtered | Extra |+----+-------------+-------+------------+------+---------------+------+---------+------+-------+----------+-------------+| 1 | SIMPLE | emp | NULL | ALL | NULL | NULL | NULL | NULL | 10117 | 10.00 | Using where |+----+-------------+-------+------------+------+---------------+------+---------+------+-------+----------+-------------+1 row in set, 1 warning (0.00 sec) mysql> show warnings;+-------+------+-------------------------------------------------------------------------------------------------------------------------------------------------------------------------------------------------------------------------------------------------------------------------------+| Level | Code | Message-------+------+-------------------------------------------------------------------------------------------------------------------------------------------------------------------------------------------------------------------------------------------------------------------------------+| Note | 1003 | /* select#1 */ select `testdb`.`emp`.`emp_id` AS `emp_id`,`testdb`.`emp`.`dept_id` AS `dept_id`,`testdb`.`emp`.`emp_name` AS `emp_name`,`testdb`.`emp`.`birthday` AS `birthday`,`testdb`.`emp`.`salary` AS `salary` from `testdb`.`emp` where (`testdb`.`emp`.`dept_id` = 10) |+-------+------+-------------------------------------------------------------------------------------------------------------------------------------------------------------------------------------------------------------------------------------------------------------------------------+ -- 表达式计算(支持)mysql> explain select * from emp where dept_id=1+2;+----+-------------+-------+------------+------+---------------+------+---------+------+-------+----------+-------------+| id | select_type | table | partitions | type | possible_keys | key | key_len | ref | rows | filtered | Extra |+----+-------------+-------+------------+------+---------------+------+---------+------+-------+----------+-------------+| 1 | SIMPLE | emp | NULL | ALL | NULL | NULL | NULL | NULL | 10117 | 10.00 | Using where |+----+-------------+-------+------------+------+---------------+------+---------+------+-------+----------+-------------+1 row in set, 1 warning (0.00 sec) mysql> show warnings;+-------+------+---------------------------------------------------------------------------------------------------------------------------------------------------------------------------------------------------------------------------------------------------------------------------------------------+| Level | Code | Message+-------+------+---------------------------------------------------------------------------------------------------------------------------------------------------------------------------------------------------------------------------------------------------------------------------------------------+| Note | 1003 | /* select#1 */ select `testdb`.`emp`.`emp_id` AS `emp_id`,`testdb`.`emp`.`dept_id` AS `dept_id`,`testdb`.`emp`.`emp_name` AS `emp_name`,`testdb`.`emp`.`birthday` AS `birthday`,`testdb`.`emp`.`salary` AS `salary` from `testdb`.`emp` where (`testdb`.`emp`.`dept_id` = <cache>((1 + 2))) |+-------+------+---------------------------------------------------------------------------------------------------------------------------------------------------------------------------------------------------------------------------------------------------------------------------------------------+ -- 等式变换(不支持)mysql> explain select * from emp where -dept_id=-10;+----+-------------+-------+------------+------+---------------+------+---------+------+-------+----------+-------------+| id | select_type | table | partitions | type | possible_keys | key | key_len | ref | rows | filtered | Extra |+----+-------------+-------+------------+------+---------------+------+---------+------+-------+----------+-------------+| 1 | SIMPLE | emp | NULL | ALL | NULL | NULL | NULL | NULL | 10117 | 100.00 | Using where |+----+-------------+-------+------------+------+---------------+------+---------+------+-------+----------+-------------+1 row in set, 1 warning (0.01 sec) mysql> show warnings;+-------+------+----------------------------------------------------------------------------------------------------------------------------------------------------------------------------------------------------------------------------------------------------------------------------------------------+| Level | Code | Message+-------+------+----------------------------------------------------------------------------------------------------------------------------------------------------------------------------------------------------------------------------------------------------------------------------------------------+| Note | 1003 | /* select#1 */ select `testdb`.`emp`.`emp_id` AS `emp_id`,`testdb`.`emp`.`dept_id` AS `dept_id`,`testdb`.`emp`.`emp_name` AS `emp_name`,`testdb`.`emp`.`birthday` AS `birthday`,`testdb`.`emp`.`salary` AS `salary` from `testdb`.`emp` where (-(`testdb`.`emp`.`dept_id`) = <cache>(-(10))) |+-------+------+----------------------------------------------------------------------------------------------------------------------------------------------------------------------------------------------------------------------------------------------------------------------------------------------+ -- 不等式转换(不支持)mysql> explain select * from emp where salary >1100 and salary>2000;+----+-------------+-------+------------+-------+----------------+----------------+---------+------+------+----------+-----------------------+| id | select_type | table | partitions | type | possible_keys | key | key_len | ref | rows | filtered | Extra |+----+-------------+-------+------------+-------+----------------+----------------+---------+------+------+----------+-----------------------+| 1 | SIMPLE | emp | NULL | range | idx_emp_salary | idx_emp_salary | 5 | NULL | 421 | 100.00 | Using index condition |+----+-------------+-------+------------+-------+----------------+----------------+---------+------+------+----------+-----------------------+1 row in set, 1 warning (0.01 sec) mysql> show warnings;+-------+------+-----------------------------------------------------------------------------------------------------------------------------------------------------------------------------------------------------------------------------------------------------------------------------------------------------------------------+| Level | Code | Message+-------+------+-----------------------------------------------------------------------------------------------------------------------------------------------------------------------------------------------------------------------------------------------------------------------------------------------------------------------+| Note | 1003 | /* select#1 */ select `testdb`.`emp`.`emp_id` AS `emp_id`,`testdb`.`emp`.`dept_id` AS `dept_id`,`testdb`.`emp`.`emp_name` AS `emp_name`,`testdb`.`emp`.`birthday` AS `birthday`,`testdb`.`emp`.`salary` AS `salary` from `testdb`.`emp` where ((`testdb`.`emp`.`salary` > 1100) and (`testdb`.`emp`.`salary` > 2000)) |+-------+------+-----------------------------------------------------------------------------------------------------------------------------------------------------------------------------------------------------------------------------------------------------------------------------------------------------------------------+ --谓词传递闭包(不支持)mysql> explain select * from emp where emp_id>dept_id and dept_id>900;+----+-------------+-------+------------+------+---------------+------+---------+------+-------+----------+-------------+| id | select_type | table | partitions | type | possible_keys | key | key_len | ref | rows | filtered | Extra |+----+-------------+-------+------------+------+---------------+------+---------+------+-------+----------+-------------+| 1 | SIMPLE | emp | NULL | ALL | NULL | NULL | NULL | NULL | 10117 | 11.11 | Using where |+----+-------------+-------+------------+------+---------------+------+---------+------+-------+----------+-------------+1 row in set, 1 warning (0.01 sec) mysql> show warnings;+-------+------+-------------------------------------------------------------------------------------------------------------------------------------------------------------------------------------------------------------------------------------------------------------------------------------------------------------------------------------------+| Level | Code | Message+-------+------+-------------------------------------------------------------------------------------------------------------------------------------------------------------------------------------------------------------------------------------------------------------------------------------------------------------------------------------------+| Note | 1003 | /* select#1 */ select `testdb`.`emp`.`emp_id` AS `emp_id`,`testdb`.`emp`.`dept_id` AS `dept_id`,`testdb`.`emp`.`emp_name` AS `emp_name`,`testdb`.`emp`.`birthday` AS `birthday`,`testdb`.`emp`.`salary` AS `salary` from `testdb`.`emp` where ((`testdb`.`emp`.`emp_id` > `testdb`.`emp`.`dept_id`) and (`testdb`.`emp`.`dept_id` > 900)) |+-------+------+-------------------------------------------------------------------------------------------------------------------------------------------------------------------------------------------------------------------------------------------------------------------------------------------------------------------------------------------+ -- 等价合取范式(支持)mysql> explain select * from emp where (0>1) and dept_id=10;+----+-------------+-------+------------+------+---------------+------+---------+------+------+----------+------------------+| id | select_type | table | partitions | type | possible_keys | key | key_len | ref | rows | filtered | Extra |+----+-------------+-------+------------+------+---------------+------+---------+------+------+----------+------------------+| 1 | SIMPLE | NULL | NULL | NULL | NULL | NULL | NULL | NULL | NULL | NULL | Impossible WHERE |+----+-------------+-------+------------+------+---------------+------+---------+------+------+----------+------------------+1 row in set, 1 warning (0.00 sec) mysql> show warnings;+-------+------+-----------------------------------------------------------------------------------------------------------------------------------------------------------------------------------------------------------------------------------------------------+| Level | Code | Message+-------+------+-----------------------------------------------------------------------------------------------------------------------------------------------------------------------------------------------------------------------------------------------------+| Note | 1003 | /* select#1 */ select `testdb`.`emp`.`emp_id` AS `emp_id`,`testdb`.`emp`.`dept_id` AS `dept_id`,`testdb`.`emp`.`emp_name` AS `emp_name`,`testdb`.`emp`.`birthday` AS `birthday`,`testdb`.`emp`.`salary` AS `salary` from `testdb`.`emp` where false |+-------+------+-----------------------------------------------------------------------------------------------------------------------------------------------------------------------------------------------------------------------------------------------------+ -- AND 操作符交换(支持)mysql> explain select * from emp where dept_id+emp_id=1000 and salary>900;+----+-------------+-------+------------+------+----------------+------+---------+------+-------+----------+-------------+| id | select_type | table | partitions | type | possible_keys | key | key_len | ref | rows | filtered | Extra |+----+-------------+-------+------------+------+----------------+------+---------+------+-------+----------+-------------+| 1 | SIMPLE | emp | NULL | ALL | idx_emp_salary | NULL | NULL | NULL | 10117 | 88.96 | Using where |+----+-------------+-------+------------+------+----------------+------+---------+------+-------+----------+-------------+1 row in set, 1 warning (0.01 sec) mysql> show warnings;+-------+------+---------------------------------------------------------------------------------------------------------------------------------------------------------------------------------------------------------------------------------------------------------------------------------------------------------------------------------------------------+| Level | Code | Message |+-------+------+---------------------------------------------------------------------------------------------------------------------------------------------------------------------------------------------------------------------------------------------------------------------------------------------------------------------------------------------------+| Note | 1003 | /* select#1 */ select `testdb`.`emp`.`emp_id` AS `emp_id`,`testdb`.`emp`.`dept_id` AS `dept_id`,`testdb`.`emp`.`emp_name` AS `emp_name`,`testdb`.`emp`.`birthday` AS `birthday`,`testdb`.`emp`.`salary` AS `salary` from `testdb`.`emp` where (((`testdb`.`emp`.`dept_id` + `testdb`.`emp`.`emp_id`) = 1000) and (`testdb`.`emp`.`salary` > 900)) |+-------+------+---------------------------------------------------------------------------------------------------------------------------------------------------------------------------------------------------------------------------------------------------------------------------------------------------------------------------------------------------+ -- KingBase-- Having 并入 Where(不支持)TEST=# explain SELECT * FROM emp where dept_id=100 HAVING salary > 5000;ERROR: column "emp.emp_id" must appear in the GROUP BY clause or be used in an aggregate function --去除冗余括号TEST=# explain SELECT * FROM emp WHERE ((dept_id=2)); QUERY PLAN-------------------------------------------------------------------------- Gather (cost=1000.00..17401.03 rows=10167 width=42) Workers Planned: 2 -> Parallel Seq Scan on emp (cost=0.00..15384.33 rows=4236 width=42) Filter: (dept_id = 2::numeric) -- 常量传递(支持)TEST=# explain select * from emp where dept_id=10 and emp_id=dept_id; QUERY PLAN------------------------------------------------------------------- Index Scan using EMP_PK on emp (cost=0.42..8.45 rows=1 width=42) Index Cond: (emp_id = 10::numeric) Filter: (dept_id = 10::numeric) -- 消除死码(支持)TEST=# explain select * from emp where (0>1) or dept_id=10; QUERY PLAN-------------------------------------------------------------------------- Gather (cost=1000.00..17377.63 rows=9933 width=42) Workers Planned: 2 -> Parallel Seq Scan on emp (cost=0.00..15384.33 rows=4139 width=42) Filter: (dept_id = 10::numeric) -- 表达式计算(支持)TEST=# explain select * from emp where dept_id=1+2; QUERY PLAN-------------------------------------------------------------------------- Gather (cost=1000.00..17447.63 rows=10633 width=42) Workers Planned: 2 -> Parallel Seq Scan on emp (cost=0.00..15384.33 rows=4430 width=42) Filter: (dept_id = 3::numeric) -- 等式变换(不支持)TEST=# explain select * from emp where -dept_id=-10; QUERY PLAN-------------------------------------------------------------------------- Gather (cost=1000.00..17926.00 rows=5000 width=42) Workers Planned: 2 -> Parallel Seq Scan on emp (cost=0.00..16426.00 rows=2083 width=42) Filter: ((- dept_id) = -10::numeric) -- 不等式转换(支持)TEST=# explain select * from emp where salary >1100 and salary>2000; QUERY PLAN--------------------------------------------------------------------------- Index Scan using idx_emp_salary on emp (cost=0.42..8.44 rows=1 width=42) Index Cond: (salary > 2000::double precision) -- 谓词传递闭包(不支持)TEST=# explain select * from emp where emp_id>dept_id and dept_id>900; QUERY PLAN------------------------------------------------------------------------ Gather (cost=1000.00..17429.00 rows=30 width=42) Workers Planned: 2 -> Parallel Seq Scan on emp (cost=0.00..16426.00 rows=12 width=42) Filter: ((emp_id > dept_id) AND (dept_id > 900::numeric)) -- 等价合取范式(支持)TEST=# explain select * from emp where (0>1) and dept_id=10; QUERY PLAN------------------------------------------ Result (cost=0.00..0.00 rows=0 width=0) One-Time Filter: false -- AND 操作符交换(支持)TEST=# explain select * from emp where dept_id+emp_id=1000 and salary>900; QUERY PLAN------------------------------------------------------------------------------------------------- Gather (cost=1000.00..18919.77 rows=4521 width=42) Workers Planned: 2 -> Parallel Seq Scan on emp (cost=0.00..17467.67 rows=1884 width=42) Filter: ((salary > 900::double precision) AND ((dept_id + emp_id) = 1000::numeric)) -- YashanDB-- Having 并入 Where(不支持)SQL> explain SELECT * FROM emp where dept_id=100 HAVING salary > 5000[1:52]YAS-04316 not a single-group group function --去除冗余括号(支持)SQL> explain SELECT * FROM emp WHERE ((dept_id=2));+----+--------------------------------+----------------------+------------+----------+-------------+--------------------------------+| Id | Operation type | Name | Owner | Rows | Cost(%CPU) | Partition info |+----+--------------------------------+----------------------+------------+----------+-------------+--------------------------------+| 0 | SELECT STATEMENT | | | | | ||* 1 | TABLE ACCESS FULL | EMP | TESTUSER | 89| 46( 0)| |+----+--------------------------------+----------------------+------------+----------+-------------+--------------------------------+Operation Information (identified by operation id):--------------------------------------------------- 1 - Predicate : filter("EMP"."DEPT_ID" = 2) -- 常量传递(不支持)SQL> explain select * from emp where dept_id=10 and emp_id=dept_id;+----+--------------------------------+----------------------+------------+----------+-------------+--------------------------------+| Id | Operation type | Name | Owner | Rows | Cost(%CPU) | Partition info |+----+--------------------------------+----------------------+------------+----------+-------------+--------------------------------+| 0 | SELECT STATEMENT | | | | | ||* 1 | TABLE ACCESS FULL | EMP | TESTUSER | 1| 47( 0)| |+----+--------------------------------+----------------------+------------+----------+-------------+--------------------------------+Operation Information (identified by operation id):--------------------------------------------------- 1 - Predicate : filter("EMP"."EMP_ID" = "EMP"."DEPT_ID" AND 10 = "EMP"."DEPT_ID") -- 消除死码(支持)SQL> explain select * from emp where (0>1) or dept_id=10;+----+--------------------------------+----------------------+------------+----------+-------------+--------------------------------+| Id | Operation type | Name | Owner | Rows | Cost(%CPU) | Partition info |+----+--------------------------------+----------------------+------------+----------+-------------+--------------------------------+| 0 | SELECT STATEMENT | | | | | ||* 1 | TABLE ACCESS FULL | EMP | TESTUSER | 99| 46( 0)| |+----+--------------------------------+----------------------+------------+----------+-------------+--------------------------------+Operation Information (identified by operation id):--------------------------------------------------- 1 - Predicate : filter("EMP"."DEPT_ID" = 10) -- 表达式计算(支持)SQL> explain select * from emp where dept_id=1+2;+----+--------------------------------+----------------------+------------+----------+-------------+--------------------------------+| Id | Operation type | Name | Owner | Rows | Cost(%CPU) | Partition info |+----+--------------------------------+----------------------+------------+----------+-------------+--------------------------------+| 0 | SELECT STATEMENT | | | | | ||* 1 | TABLE ACCESS FULL | EMP | TESTUSER | 114| 46( 0)| |+----+--------------------------------+----------------------+------------+----------+-------------+--------------------------------+Operation Information (identified by operation id):--------------------------------------------------- 1 - Predicate : filter("EMP"."DEPT_ID" = 3) -- 等式变换(支持)SQL> explain select * from emp where -dept_id=-10;+----+--------------------------------+----------------------+------------+----------+-------------+--------------------------------+| Id | Operation type | Name | Owner | Rows | Cost(%CPU) | Partition info |+----+--------------------------------+----------------------+------------+----------+-------------+--------------------------------+| 0 | SELECT STATEMENT | | | | | ||* 1 | TABLE ACCESS FULL | EMP | TESTUSER | 99| 46( 0)| |+----+--------------------------------+----------------------+------------+----------+-------------+--------------------------------+Operation Information (identified by operation id):--------------------------------------------------- 1 - Predicate : filter("EMP"."DEPT_ID" = 10) -- 不等式转换(支持)SQL> explain select * from emp where salary >1100 and salary>2000;+----+--------------------------------+----------------------+------------+----------+-------------+--------------------------------+| Id | Operation type | Name | Owner | Rows | Cost(%CPU) | Partition info |+----+--------------------------------+----------------------+------------+----------+-------------+--------------------------------+| 0 | SELECT STATEMENT | | | | | || 1 | TABLE ACCESS BY INDEX ROWID | EMP | TESTUSER | 1| 1( 0)| ||* 2 | INDEX RANGE SCAN | IDX_EMP_SALARY | TESTUSER | 1| 1( 0)| |+----+--------------------------------+----------------------+------------+----------+-------------+--------------------------------+Operation Information (identified by operation id):--------------------------------------------------- 2 - Predicate : access("EMP"."SALARY" > 2000) --谓词传递闭包(支持)SQL> explain select * from emp where emp_id>dept_id and dept_id>900;+----+--------------------------------+----------------------+------------+----------+-------------+--------------------------------+| Id | Operation type | Name | Owner | Rows | Cost(%CPU) | Partition info |+----+--------------------------------+----------------------+------------+----------+-------------+--------------------------------+| 0 | SELECT STATEMENT | | | | | ||* 1 | TABLE ACCESS FULL | EMP | TESTUSER | 1| 47( 0)| |+----+--------------------------------+----------------------+------------+----------+-------------+--------------------------------+Operation Information (identified by operation id):--------------------------------------------------- 1 - Predicate : filter("EMP"."DEPT_ID" > 900 AND "EMP"."EMP_ID" > 900 AND "EMP"."EMP_ID" > "EMP"."DEPT_ID") -- 等价合取范式(支持)SQL> explain select * from emp where (0>1) and dept_id=10;+----+--------------------------------+----------------------+------------+----------+-------------+--------------------------------+| Id | Operation type | Name | Owner | Rows | Cost(%CPU) | Partition info |+----+--------------------------------+----------------------+------------+----------+-------------+--------------------------------+| 0 | SELECT STATEMENT | | | | | ||* 1 | RESULT | | | | 1( 0)| |+----+--------------------------------+----------------------+------------+----------+-------------+--------------------------------+Operation Information (identified by operation id):--------------------------------------------------- 1 - Predicate : filter(FALSE) -- AND 操作符交换(不支持)SQL> explain select * from emp where dept_id+emp_id=1000 and salary>900;+----+--------------------------------+----------------------+------------+----------+-------------+--------------------------------+| Id | Operation type | Name | Owner | Rows | Cost(%CPU) | Partition info |+----+--------------------------------+----------------------+------------+----------+-------------+--------------------------------+| 0 | SELECT STATEMENT | | | | | ||* 1 | TABLE ACCESS FULL | EMP | TESTUSER | 10| 47( 0)| |+----+--------------------------------+----------------------+------------+----------+-------------+--------------------------------+Operation Information (identified by operation id):--------------------------------------------------- 1 - Predicate : filter("EMP"."DEPT_ID"+"EMP"."EMP_ID" = 1000 AND "EMP"."SALARY" > 900) -- Vastbase-- Having 并入 Where(不支持)vastbase=> explain SELECT * FROM emp where dept_id=100 HAVING salary > 5000;ERROR: column "emp.emp_id" must appear in the GROUP BY clause or be used in an aggregate functionLINE 1: explain SELECT * FROM emp where dept_id=100 HAVING salary > ... --去除冗余括号(支持)vastbase=> explain SELECT * FROM emp WHERE ((dept_id=2)); QUERY PLAN-------------------------------------------------------- Seq Scan on emp (cost=0.00..243.00 rows=106 width=44) Filter: (dept_id = 2::number) -- 常量传递(支持)vastbase=> explain select * from emp where dept_id=10 and emp_id=dept_id; QUERY PLAN------------------------------------------------------------------- Index Scan using emp_pk on emp (cost=0.00..8.27 rows=1 width=44) Index Cond: (emp_id = 10::number) Filter: (dept_id = 10::number) -- 消除死码(支持)vastbase=> explain select * from emp where (0>1) or dept_id=10; QUERY PLAN------------------------------------------------------- Seq Scan on emp (cost=0.00..243.00 rows=91 width=44) Filter: (dept_id = 10::number) -- 表达式计算(支持)vastbase=> explain select * from emp where dept_id=1+2; QUERY PLAN------------------------------------------------------- Seq Scan on emp (cost=0.00..243.00 rows=91 width=44) Filter: (dept_id = 3::number) -- 等式变换(不支持)vastbase=> explain select * from emp where -dept_id=-10; QUERY PLAN------------------------------------------------------- Seq Scan on emp (cost=0.00..268.00 rows=50 width=44) Filter: ((- dept_id) = (-10)::number) -- 不等式转换(不支持)vastbase=> explain select * from emp where salary >1100 and salary>2000; QUERY PLAN----------------------------------------------------------------------------------------- Index Scan using idx_emp_salary on emp (cost=0.00..8.27 rows=1 width=44) Index Cond: ((salary > 1100::double precision) AND (salary > 2000::double precision)) -- 谓词传递闭包(不支持)vastbase=> explain select * from emp where emp_id>dept_id and dept_id>900; QUERY PLAN------------------------------------------------------------ Seq Scan on emp (cost=0.00..268.00 rows=1 width=44) Filter: ((emp_id > dept_id) AND (dept_id > 900::number)) -- 等价合取范式(支持)vastbase=> explain select * from emp where (0>1) and dept_id=10; QUERY PLAN------------------------------------------------------------ Result (cost=0.00..218.00 rows=1 width=44) One-Time Filter: false -> Seq Scan on emp (cost=0.00..218.00 rows=1 width=44) -- AND 操作符交换(支持)vastbase=> explain select * from emp where dept_id+emp_id=1000 and salary>900; QUERY PLAN-------------------------------------------------------------------------------------- Seq Scan on emp (cost=0.00..293.00 rows=45 width=44) Filter: ((salary > 900::double precision) AND ((dept_id + emp_id) = 1000::number))1.2.3.4.5.6.7.8.9.10.11.12.13.14.15.16.17.18.19.20.21.22.23.24.25.26.27.28.29.30.31.32.33.34.35.36.37.38.39.40.41.3. 逻辑优化—连接消除
在多表连接的过程中,查询优化器可以找出多表连接的最优查询执行计划,这意味着多个表的最优的连接次序被确定。如果根据表的连接次序确定析取条件的优先判断次序,存在加速判断的可能(处于表达式后面的条件可能不用判断了)。
1).优化规则
5.png
2).数据库支持情况
6.png
3).数据库测评
受篇幅限制,略去操作部分。
4. 逻辑优化—索引优化
如果语句中不仅包含有Select(选择)、Project(投影)、Join(连接) 三种基础操作,还有其他类操作(如分组等)。此时,优化器是可以根据索引进行一定的优化。
1).优化规则
7.png
2).数据库支持情况
8.png
3).数据库测评
受篇幅限制,略去操作部分。


相关文章
精彩导读
热门资讯
关注我们
